Immediately available, shipping in 1-2 business days
€55.81
Content:
1 Stück
Prices incl. VAT plus shipping costs net €46.90
Product information "DEHN ÜS-Adapter DEHNprotector DPRO 230 - 909230"
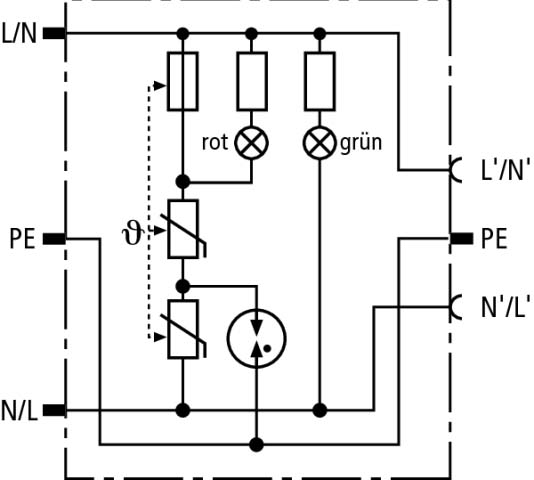
Überspannungsableiter DPRO 230-Protector, Typ 3 nach EN 61643-11, mit Überwachungseinrichtung und Abtrennvorrichtung. Erhöhte Sicherheit durch verwechslungssichere Y-Schutzbeschaltung. Adaptergeräte zum Schutz der Netzversorgung von elektronischen Geräten vor transienten Überspannungen sowie hochfrequenten Störspannungen (DEHNpro 230 F-Protector). Zum Einsatz im Blitz-Schutzzonen-Konzept an den Schnittstellen 1 ¿ 2 und höher.
Technische Daten
| Nennspannung AC | 230 V |
| Höchste Dauerspannung AC | 255 V |
| Nennlaststrom | 16 A |
| Nennableitstoßstrom (8/20) (L-N) | 3 kA |
| Gesamtableitstoßstrom (8/20) (L+N-PE) | 5 kA |
| Schutzpegel L-N | 1,35 kV |
| Schutzpegel L-PE/N-PE | 1,5 kV |
| Max. Überstromschutzeinrichtung Stichverdrahtung (Sicherung) | 16 A |
| Polzahl | 2 |
| Montageart | Adapter |
| Mit Fernmeldekontakt | nein |
| Signalisierung am Gerät | optisch |
| Prüfklasse Typ 3 | ja |
| Mit Entstörfilter | nein |
| Schutzart (IP) | IP20 |
| Verkaufseinheit | 1 STK |
Downloads & Documents
DEHN SE
Hans-Dehn-Str.1
92318 Neumarkt i.d.OPf.
DE
info@dehn.de
www.dehn.de